Introduction
Entity-Relationship diagrams (ERDs) are common among data analytics and administrative workers. It is an excellent way to illustrate the communication and cause-and-effect links between people, things, and concepts while preserving the complexity of codependence. This way, the information can be conveyed more quickly and productively.
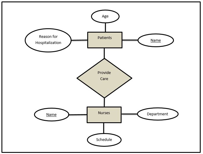
Chosen Entities and Their Relationship
To turn the problem of skin breakdowns and pressure risks into an image that will be easier to understand, I chose to use nurses, patients, doctors, and health conditions as entities. These entities are picked because they all affect the described problem. The Oppel (2010) text advises choosing the most essential object as the base for the diagram.
In this case, the patients are the ones whose experience is affected by health conditions and the hospital staff. Their attributes include their name, which plays the role of the identifier, age, and the reason for hospitalization. At the same time, risk factors and current status define skin health conditions that decrease the success of the treatment.
The nurses provide necessary care to prevent the side effects of constant lying position, which leads to pressure damage and breakdowns. The attributes are their name, which is this entity’s identifier, schedule, and hospital department. In this process, the doctors supervise the nursing staff by prescribing necessary treatment for specific health conditions. The attached attributes include the name and hospital department. These objects combined create a transparent relationship framework that allows the practicing staff to make the care more effective and prevent complications.
Conclusion
In conclusion, the result of this analysis is a diagram that can be used in a database to provide important information about the quality of treatment and possible prevention practices. This diagram may also be used to adjust the staff’s working schedules and redistribute workers to departments that need additional help. This method is quick, convenient, and greatly valued in the hospital administration system.

Reference
Oppel, A. (2010). Databases demystified (2nd ed.). McGraw Hill.