Introduction
Museums play a significant role in preserving culture by providing secure storage for artifacts necessary for archeological research. However, today, concerns exist regarding visibility difficulties, as archaeological sites are dispersed worldwide. As such, some important discoveries have yet to gain the necessary attention, limiting the breadth and impact of studies on ancient civilizations.
This is a rough draft of the design documentation for a museum website network designed to enhance the online presence of offline archaeological sites. The screen wireframes and a block diagram are intended to illustrate the project’s technical deployment, user personas, user interface, and user experience (UI/UX) justifications. The typeface and color palettes are chosen based on web design conventions. In archaeology, internet technology may increase the exposure and worth of sites to a worldwide audience. A culture can be documented and remembered, regardless of its future, with the help of meticulous documentation and artifact preservation.
Summary Statement
With internet support, museums can foster local, social, and political togetherness. Local archeological sites have been protected as a source of community pride. The sites provide an excellent resource for learning about the history of a specific region and its people (Abungu, 2019). However, there is a high probability that archaeologists are missing a substantial amount of information due to the restricted accessibility of various archaeological sites worldwide.
For instance, many anthropologists still regard East Africa as the Cradle of Mankind, and many archaeological sites in Kenya lend credence to this assertion (Robinson, 2022). Kenya is recognized for its sites that represent the life of prehistoric people, with several sites illustrating the various phases of the their growth and evolution (Abungu, 2019). Despite their popularity, several minor sites along the Great Rift Valley are inaccessible online. The internet can provide the necessary platform to open the region to the World.
Technical Deployment
This project proposes using cloud technology to install website templates that managers at these sites will utilize to convey the research-facilitating value of their artifacts. Python, JavaScript, HyperText Markup Language (HTML), and Cascading Style Sheets (CSS) are used in the project implementation. The Django framework has been adopted as a high-level Python web framework that enables the rapid construction of secure and well-maintained web pages (Yaworski, 2019). Django is ideal since it handles most web development tasks and offers a database connection and Python scripting backend.
Python Programming
In the implementation, the Python programming language is chosen as the scripting language for the project’s backend due to its extensive support and numerous modules. Python is used in computer science and engineering as a general-purpose, interpreted, high-level language emphasizing code readability (Yaworski, 2019). Professional designers and programmers widely utilize Python in various industries, including web development (Chen et al., 2018). The Python programming environment facilitates data management and provides Application Programming Interface (API) support for researchers.
JavaScript Programming
JavaScript is chosen due to its speed and simplicity in optimizing user interaction. JavaScript is being used to create several components that facilitate user interaction. As an interpreted language, JavaScript reduces compilation time and speeds up program execution by removing the need to wait for server connections (Pano et al., 2019). The project’s UX and UI implementation is intended to facilitate navigation for platform visitors and researchers.
Hyper Text Markup Language and Cascading Style Sheet
The UI is developed using HTML and CSS as standard frontend web development languages. HTML organizes a web page’s content in paragraphs, a list of bulleted points, or graphics and data tables. The project utilizes CSS for styling, as it is commonly applied uniformly across various websites (Tamam, 2022). As a Model-View-Template (MVT) framework, Django excels at handling databases, scripting, and user interfaces. As in Figure 3, if testing is successful, deployment steps include establishing a virtual environment and installing project dependencies on the server.
User Personas
Areas Personas Agree
The website is designed to meet the requirements of three primary user groups: site administrators, online visitors, and scholars. Everyone desires that the website’s design has a distinct function. Users like aesthetically appealing and straightforward websites to browse (Brati et al., 2020). It is standard practice for websites to function effectively for a wide variety of traffic and to be technically stable and secure for dependability.
Visitors would want a visually appealing platform with tasteful color execution. To maintain visitor interest, it is crucial to facilitate navigation. The researchers could demand a comprehensive website with APIs and support.
Areas of Personas Need Clash and Design Optimization
Nevertheless, although management may be interested in functionality, online visitors may be more concerned with the user interface. Most features would facilitate image management and incorporate login and logout security features. Optimizing the design would provide effective security integration and facilitate authentication administration. Optimizing the user experience involves using prominent buttons and attractive color schemes.
User Interface and User Experience Specifications
Psychology and Design Principles
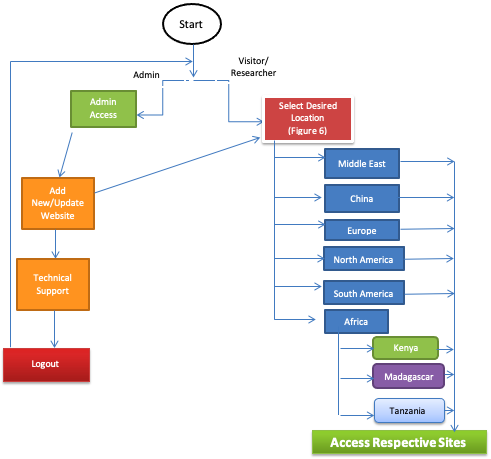
The solution ensures an excellent UI/UX by implementing a Navigation Menu that provides quick access to the website’s most vital components. For instance, the navigation menu in Figure 1 contains connections to the website’s most vital pages. As shown in Figure 1, the links enable the user to access the information that the website owner wants to highlight (Brati et al., 2020). Similarly, the middle portion of the page gives an overview and explanation of the page’s purpose. In Figure 1, Tanzania’s archaeological sites access UI features prominent buttons that offer easy navigation for an optimal user experience.

Similarly, highlighting the most significant advantages for the visitor or researcher is used to pique interest. In Figure 2, the primacy attraction effect is initially used by placing the most important advantages. The strategy involves optimizing page content. When developing a landing page, most design recommendations propose ordering the information according to the serial position principle. As seen in Figure 2, this strategy entails dedicating the initial portion of the page to the central concept, which is often a commercial value, and concluding with a call to action to visit the currently accessible sites.

Screen Wireframes
The project implementation is device-appropriate, optimizing the positioning of the primary content and navigation components. In Figure 3, the information and buttons are organized to optimize the mobile phone experience. Figure 4 depicts an experience optimized for tablet users by implementing a responsive UI.
Wireframes fulfill numerous functions throughout implementation. Optimized designs help bridge the gap between the site’s information architecture and its aesthetic design by clearly highlighting page pathways. The screen wireframes specify the consistent presentation of specific information on the user interface. The navigation menu is collapsed to optimize the UI of the home page.



Typography and Color Schemes
In Figure 6, the fonts, point size, weight, colors, and layout have been optimized for readability. The website mainly uses black, white, and light blue to represent both concepts. The website’s dominant colors are the RGB codes #060303, #F6EAEA, and #8DE4EB.
While white represents pure light, which signifies purpose, black signifies the absence of light, justifying the efforts required to bring thoughts to light. These two non-colors are connected with life, death rites, and unexplained supernatural experiences in several civilizations. In design, black is associated with refinement, elegance, authority, power, slickness, stability, strength, formality, and intellect. Additionally, it might represent death and mystery.
Conclusion
As has been established, UI/UX is crucial to the success of web-based initiatives. When executing a project, web page design and layout must be visually appealing and serve a purpose. In archaeology, well-designed websites may facilitate the feasibility of crucial findings for exploration and study. In the design of online platforms, responsive mobile website design must be optimized based on the frequency of phone users. Similarly, high-quality material consists mainly of text, images, and videos. In this instance, photos on the website that are too heavy must be controlled. Failure to minimize the usage of large photos and videos may result in a website with excruciatingly sluggish loading times and visuals that take an eternity to load. There are several steps in the professional website design process, similar to software development. For maximum user experience, it is essential to comprehend the complexities of website design and development.
References
Abungu, G.O. (2019) ‘Museums: geopolitics, decolonisation, globalisation, and migration‘, Museum International, 7(1), pp.62–71.
Bratić, B., Triglianos, V., Kurbalija, V., Pautasso, C. and Ivanović, M. (2020) ‘Role of interactive presentation platform ASQ in delivering web design course‘, Smart Learning Environments, 7(1), pp.1–16.
Chen, Z., Ma, W., Lin, W., Chen, L., Li, Y. and Xu, B. (2018),’A study on the changes of dynamic feature code when fixing bugs: towards the benefits and costs of Python dynamic features’, Science China Information Sciences, 61(1), pp.1-18.
Pano, A., Graziotin, D. and Abrahamsson, P. (2018) ‘Factors and actors leading to the adoption of a JavaScript framework’, Empirical Software Engineering, 23(6), pp.3503–3534.
Robinson, J.R. (2022) ‘Investigating habitat heterogeneity of Late Pleistocene archaeological sites in eastern Africa from stable isotopes‘, Historical Biology, 34(4), pp.674-693.
Tamam, M.B. (2022) ‘The itroduction to Python programming language for students at Mtsn 4 Pandeglang School’, Journal of Community Service and Engagement, 2(6), pp.35–42.
Yaworski, P. (2019) Real-world bug hunting: a field guide to web hacking. No Starch Press.